Pour ce projet, nous voulons rassembler plusieurs compétences : la conception d’objets, la programmation et l’électronique avancée.
L’objectif complet est de créer un système autonome capable de surveiller et d’entretenir un petit jardin, en combinant capteurs, actionneurs et intelligence embarquée.
Les différentes formes de ce projet
Ce projet peut prendre plusieurs formes, selon ce que l’on a sous la main et le niveau de complexité souhaité. On peut le réaliser simplement avec des objets de récupération, ou bien aller plus loin avec une version entièrement automatisée et/ou connectée.

Etapes principales du projet
#1 – Définition de l’idée générale et des lignes directrices
Définir la vision de l’objet, par exemple sera-t-il construit à partir d’objets de récupération ou de modélisation 3D ? Plutôt basique ou avec un maximum de capteur voir sur roulettes ?
Pour ce projet, nous irons au plus simple : un pot de plante simple dans un bac à eau avec un adaptateur imprimé en 3D pour sur-elever la plate.
#2 – Assemblage et prototypage du mécanisme d’arrosage
Le premier pas dans l’electronique ! Il faut assembler la pompe et l’alimentation electrique pour pomper l’eau. Et idéalement pouvoir controller l’état allumé/eteint de la pompe.
#3 – Prototypage d’une structure
#4 – Conception de la logique
- Déclencher l’arrosage
- Manuellement : Assemblage de l’électronique sans micro-controlleur
- Automatiquement en fonction d’une fréquence pré-définie ou en fonction des besoins de la plante.
- Conception de la logique du micro-controlleur
#5 – Developpement
Developpement
…
#6 – Assemblage de la structure et de branchements
Assemblage de la structure et de branchements
…
Amélioration continue
Les petites choses qui feront les grandes améliorations
- Ajouter une bouteille en verre pour toujours avoir la bonne quantité d’eau à ajouter au système
- Ne pas ajouter de sediments à l’eau transporté par la pompe
Aller plus loin
- Récolter, visualiser et interpréter des données
- Surveiller la température
- Surveiller la luminosité
- Surveiller l’humidité de l’air et de la terre
- Incorporation du micro-controlleur
- Maintenance, utilisation au quotidien
- Amélioration continue
Matériel
Matériel nécessaire pour
Structure et mécanique
- Bac ou pot de plantation (plastique, bois ou récup’)
- Support / châssis (bois, métal, imprimé en 3D
- Tuyaux souples pour acheminer l’eau
- Réservoir d’eau (bouteille, bidon ou bac dédié)
- Équerres ou fixations pour stabiliser l’ensemble
- Câblage et connecteurs
- Boîtier étanche pour protéger l’électronique de l’humidité


Composants électroniques
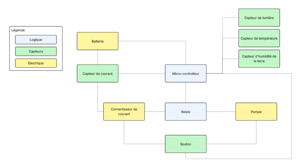
- Micro-contrôleur (Arduino, ESP32, Raspberry Pi Pico, selon les besoins)
- Pompe à eau pour l’arrosage automatique
- Relais pour piloter la pompe en toute sécurité
- Convertisseur de courant pour adapter l’alimentation
- Capteur de luminosité pour mesurer l’ensoleillement
- Capteur de température pour surveiller l’environnement
- Bouton poussoir pour un déclenchement manuel
Composants optionnels
- Bouton pour un déclenchement manuel et autres actions
- Lumière artificielle pour compléter l’éclairage naturel ou pour le design
- Lumière LED horticole pour compléter l’éclairage naturel
- Suivi de la consommation electrique

Journal de bord
Matériel
| Chassis | Caisse en bois : caisse pour bouteilles de vins (hauteur: 18cm ; largeur : 28cm ; longueur : 33cm) |
| Réservoir | Petit bac en plastique |
| Microcontrolleur | Raspberry pi |
| Relais | Relais T73 V2 |
| Convertisseur de courant | LM2596 |
| Batterie / courant | Chargeur de portable Anker IQ (5V @ 2.4A) |
| Pompe | Pompe 12 volts |
| Bouton | |
| Autre | |
| Capteur(s) supplémentaires | Capteur de puissance de courant |
Pour garder le tout bien rangé, tout doit rentrer et rester dans la caisse de en bois.
Schématisation du système

Schématisation de la structure
Composants de la structure:
- Cadre
- Réservoir d’eau
- Plante
- Matériel électronique

Modules et agencement
Deux modules:
- Module rouge :
- Réservoir d’eau, doit fournir l’eau à la pompe pour arroser la plante. Plus simple si directement sous la plante
- Module vert :
- Alimentation, électronique, …

Deux options d’agencement :
- Option 1
- Option 2
Reste à faire
- Deep dive circuit électronique
- Interface utilisateur
- Assemblage et tests












Leave a Reply